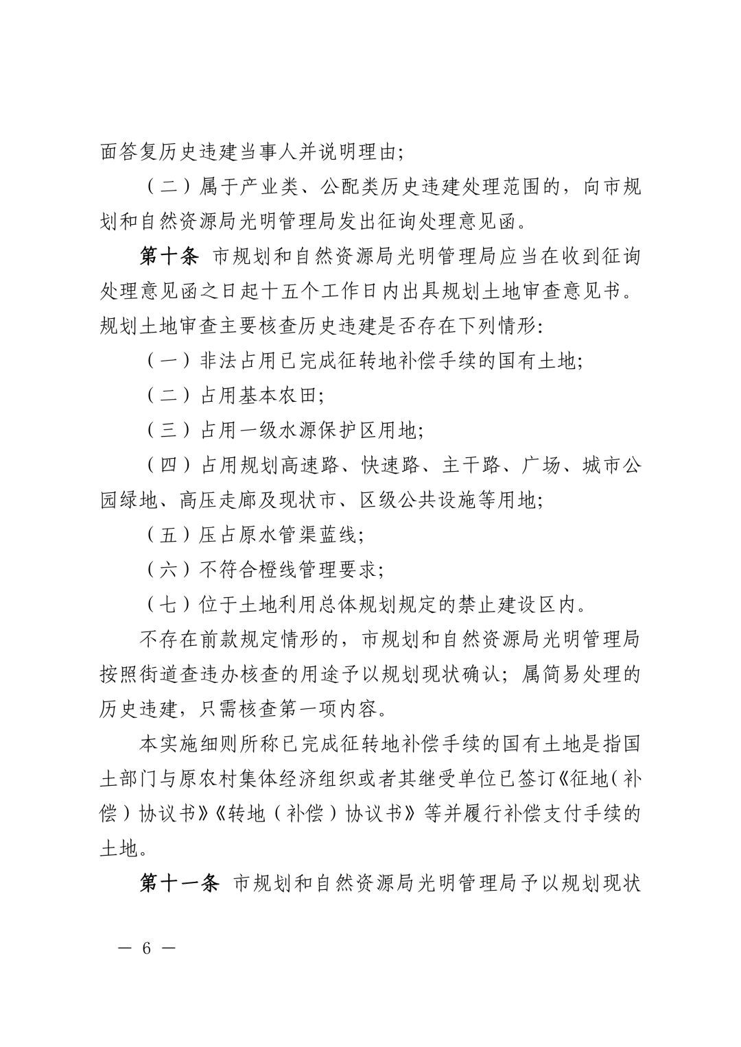
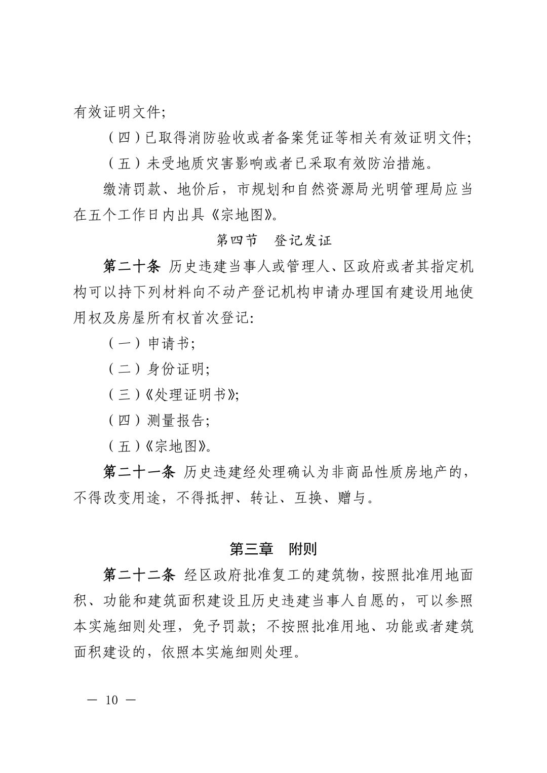
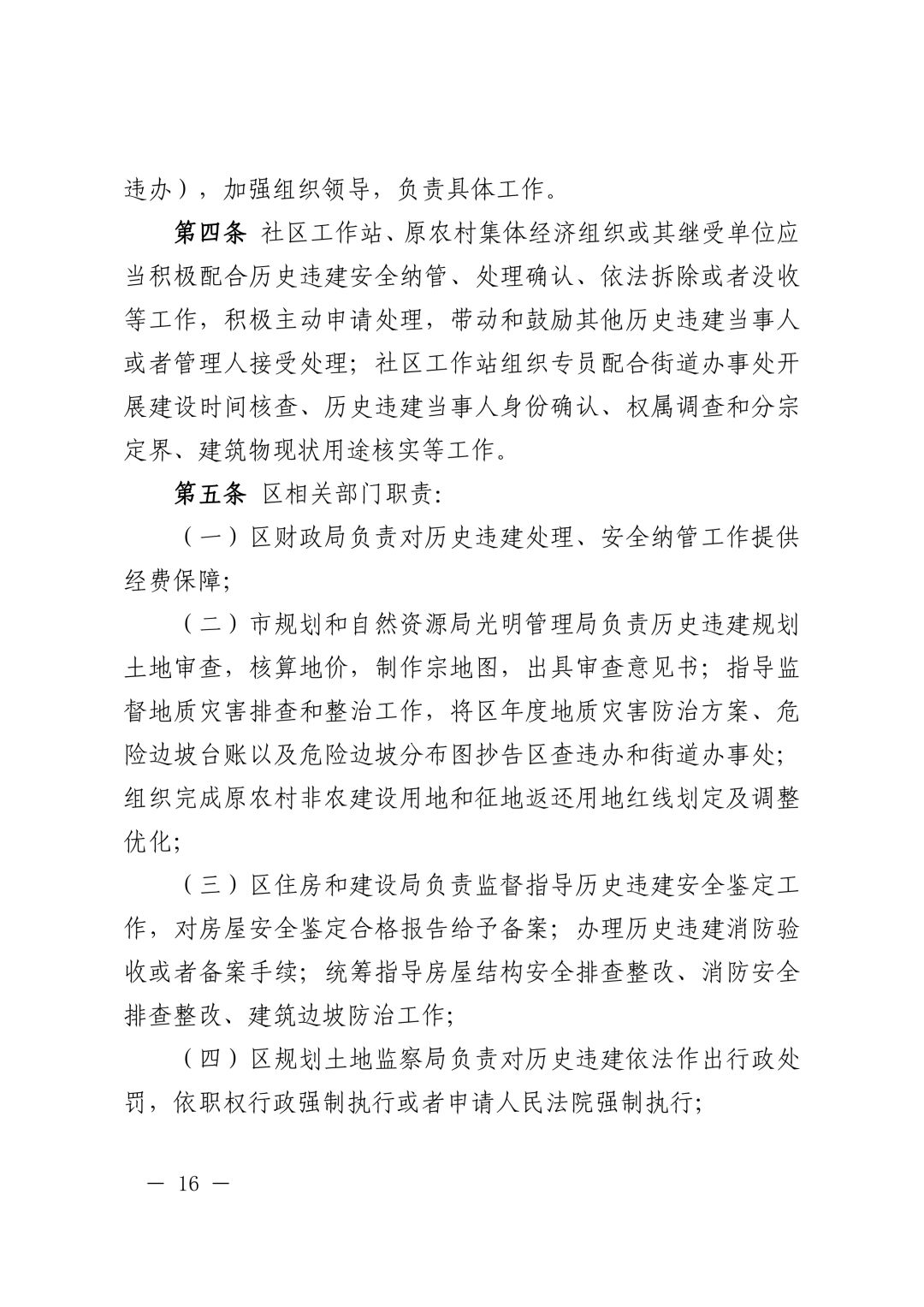
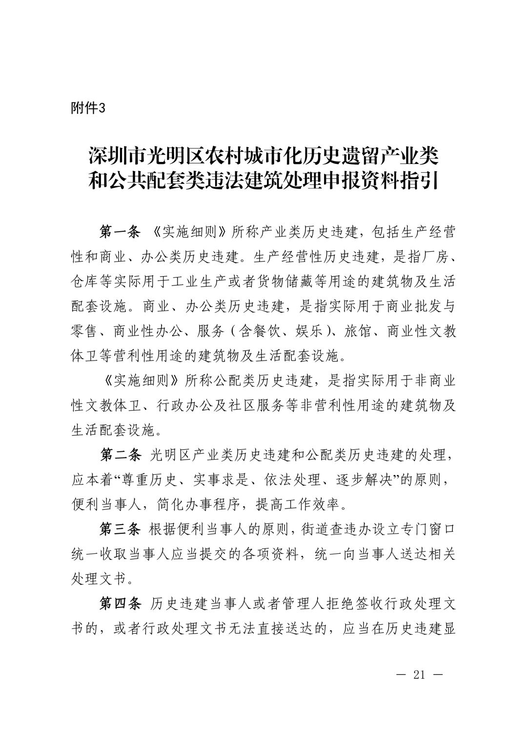
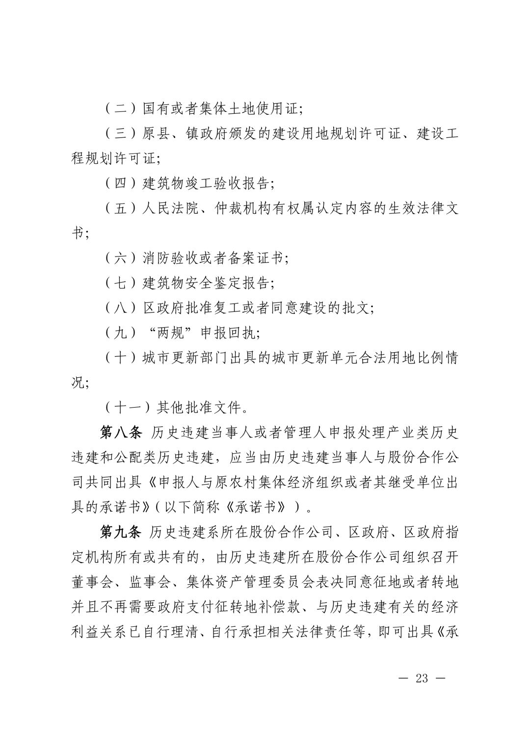
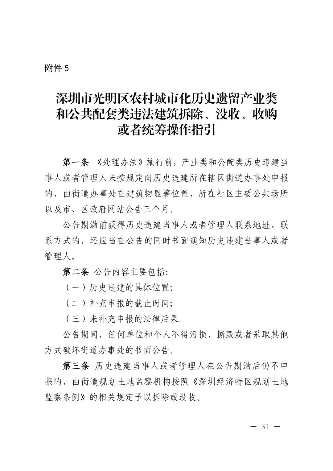
1月10日,光明区政府以“深光府规〔2020〕1号”文件正式印发《深圳市光明区农村城市化历史遗留产业类和公共配套类违法建筑处理实施细则》(以下称《实施细则》),自2020年1月20日开始实施。
2018年10月8日,圳法团队受光明区规划土地监察局委托,为《实施细则》的起草工作提供专项法律服务。为保障《实施细则》的内容更符合光明地区的实际情况,实施更具有可操作性,圳法团队通过前期调研,内部反复讨论,逐字逐句打磨,形成了《实施细则》初稿文件。后经过多轮征求各政府部门的意见、社会公众的意见,并经区政府常务会审议通过,最终得以全面定稿。
《实施细则》的印发,既标志着光明区范围内开展“新三规”确权工作有了更具实操性的依据文件,也表明圳法团队的工作成果落到了实处。后续,圳法团队将再接再厉,为“新三规”确权工作提供全面的法律服务。

































