当前增值税体系下,对于建筑服务业的企业而言会涉及到三档税率,一是销售货物适用13%的税率,二是提供建筑服务适用9%的税率,三是提供建筑设计服务适用6%的税率。为何需要讨论建筑服务业中的混合销售与兼营不同经营模式下的税务问题,先来看一个例子:
例子
某建筑公司承接了一EPC项目,总包金额1亿元,其中:材料采购6000万、建筑施工3000万、设计费1000万。(EPC是指公司受业主委托,按照合同约定对工程建设项目的设计、采购、施工、试运行等实行全过程或若干阶段的承包。通常公司在总价合同条件下,对其所承包工程的质量、安全、费用和进度进行负责,因而又被称为“交钥匙工程”。)
《营业税改征增值税试点实施办法》第四十条:“一项销售行为如果既涉及服务又涉及货物,为混合销售。从事货物的生产、批发或者零售的单位和个体工商户的混合销售行为,按照销售货物缴纳增值税;其他单位和个体工商户的混合销售行为,按照销售服务缴纳增值税。《营业税改征增值税试点实施办法》第三十九条:“纳税人兼营销售货物、劳务、服务、无形资产或者不动产,适用不同税率或者征收率的,应当分别核算适用不同税率或者征收率的销售额;未分别核算的,从高适用税率。”
根据上述法律规定,该建筑公司这笔业务若按混合销售处理,那么应以总销售额1亿按9%(假设该企业主营业务为建筑服务)开具增值税发票,但是若按兼营处理,该建筑公司可将设计部分、采购部分、施工部分的销售额分别按6%、13%、9%向发包方开具增值税发票。即混合销售模式在缴纳税费时按照统一税率核算,兼营模式则应按照不同的经营项目分别计缴税费。
由此我们可以看出,混合销售和兼营的税务处理存在很大的区别,不同处理方式,就可能产生多缴税的负担或少缴税的风险不同结果。
一、混合销售与兼营的区分
根据《营业税改征增值税试点实施办法》第四十条规定,成立混合销售的行为标准有两点:一是销售行为必须是“一项”;二是该销售行为必须既涉及服务又涉及货物,如果一项销售行为只涉及销售服务,不涉及货物,就不是混合销售。根据通说观点,兼营行为是两种可以独立的行为,二者不存在从属关系,销售货物不发生在同一销售行为中, 强调的是同一纳税人的经营活动中存在多类经营项目。
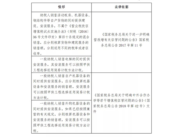
但是在建筑业中,有一些销售行为按性质应判定为混合销售,但是现行规定将其拟制为兼营行为,笔者将其称为“视为兼营”,总结有以下几种:

根据以上规定,一般纳税人在销售自产货物的同时提供建筑、安装服务的不属于混合销售,应按兼营的办法处理,若销售的是自产货物中的自产机器设备或电梯,那么纳税人除了可以按兼营处理外还享受对安装服务的销售额选择适用简易计税的权利;一般纳税人若销售的是外购机器设备,那么看货物和服务的销售额是否已分开核算,如果已经按照兼营的有关规定,分别核算机器设备和安装服务的销售额,那么安装服务也可以按照甲供工程选择适用简易计税方法计税。
但是值得注意的是,第一,实务中存在不同业务形态, 如委托加工业务、EPC工程、OEM模式等业务形态,,在这些模式下诞生的设备到底是属于自产的机器设备还是属于外购的机器设备,,42号公告未明确;第二,有些货物单独看是材料,但是经现场组装可以变成设备,那么如何认定机器设备,42号公告也未明确。
二、混合销售与兼营不同模式下的税务筹划思路
(一)会计上分开核算销售货物与服务的销售收入
建议业务兼有存在适用不同档位税率的企业健全财务账册,规范核算,分开核算销售收入。兼营的规则适用建立在会计上分开核算销售额的前提下,若一笔业务本可以按兼营处理,但是因为未分开核算销售额而整体从高适用税率,那么就会给企业增加不必要的税负。
另外,建筑服务业的企业在上述几类视为兼营的情形下,尤其要注意分别核算销售额。销售自产货物、自产机器设备及电梯的同时提供安装服务的,如果未分开核算的,将按照兼营的规定从高适用税率;销售外购机器设备并提供安装服务的,根据【关于《国家税务总局关于明确中外合作办学等若干增值税征管问题的公告》的解读】:;“六、(二)纳税人销售外购机器设备的同时提供安装服务。这种情形下又分两种情况。一是纳税人未分别核算机器设备和安装服务的销售额,那么应按照混合销售的有关规定,确定其适用税目和税率。二是纳税人已按照兼营的有关规定,分别核算机器设备和安装服务的销售额,同样可以将此机器设备视为“甲供”的机器设备,将纳税人提供的安装服务视为为甲供工程提供的安装服务,选择适用简易计税方法计税。”可以看出在此情形下的税务处理与其他几类略有不同,销售外购机器设备并提供安装服务,会计上未分开核算销售额的,该行为仍为混合销售行为,统一适用主营业务的税率。
(二)分开签合同以规避混合销售
笔者认为,通过“合同分拆”来规避销售行为被判定为混合销售的核心在于试图通过签订不同的合同的这种形式,使一项交易被拆分为几个销售行为。那么判断这种“合同拆分”的做法能不能起到拆分销售行为的效果,就先要厘清“一项销售行为”的定义。然而使实务操作中混合销售与兼营难以区分的一个重要原因就是现行法律法规中并没有对“一项销售行为”的具体内涵进行明确规定。
根据主流观点,第一,“一项销售行为”必然要求货物和服务的销售方为同一主体;第二,该货物和服务须互相具有相关性,即一方的存在是为了使另一方能达到合同要求的标准,例如销售空调和安装空调的服务, 因为销售和安装两种服务之间的关系密不可分,提供安装服务是因为发生了销售行为, 否则空调生产企业也不会去提供安装服务。
那么根据这两点来判断该“合同拆分”的行为能否将混合销售变性为兼营行为,首先,如果只是单纯的在合同中将销售额拆分成不同的部分分别列名金额,那么它只是对会计上的分开核算产生帮助 ,并没有改变“一项销售行为”的本质;但若除了金额的拆分外,对合同签订时间节点进行错位,对货物销售和服务销售两份合同中的权利义务内容、违约责任等实质性内容的设置将两份合同间的关联性进行最大限度的降低,此时还能否判定为“一项销售行为”就存在可探讨的余地。
笔者认为当前环境下这种“合同拆分”的做法存在以下风险:第一,目前并没有全国性的明确规定,一旦地方税务机关稽查时认为两份合同之间的销售行为存在关联,该销售行为仍属于混合销售,那么之前按兼营处理少缴纳税款的行为会被定性为偷税漏税;第二,就算两份合同在双方权利义务、违约责任等条款中将货物销售与服务销售完全独立开来,对于购买方而言就要考虑拆成完全割裂的两份合同是否会增加交易风险,可能会影响交易的促成;第三,若“合同拆分”的方法被允许,那么很有可能会有企业故意抬高低税率的销售额,压低高税率的销售额从而导致税源流失,这必然不是税务机关所希望看到的。因此通过“合同分拆”来规避销售行为的筹划方法值得商榷。
(三)拆分业务,成立不同的公司来规避适用混合销售
此时业务是由若干个增值税纳税主体实施的,而且对于每一个纳税主体而言,承受的被拆分出来的业务与自身其他业务之间又是独立的,因此与“一项销售行为”的内涵明显不符,那么拆分出来的各个部分的销售额自然可以分别适用不同的税率、征收率纳税。
(四)若无法规避混合销售,那么对于购买方而言可根据定价方式的不同来选择不同主营业务的企业。
1、若双方按含税价签订合同,有以下两种结果:与主营货物的供应商签订:进项=1000/1.13*0.13=115.04,相当于不含税价为1000-115.04=884.96;与主营服务的企业签订:进项=1000/1.09*0.09=82.57,相当于不含税价为:1000-82.57=917.43。
对于购买方而言,支付的价款都是1000元,但与从事货物的生产、批发或者零售的单位和个体工商户按含税价签订合同,可以多取得4%的进项税额。
2、若双方按不含税价签订合同,有以下两种结果:与主营货物的供应商签订:进项=1000*0.13=130,合计应付1130;与主营服务的企业签订:进项=1000*0.09=90,合计应付1090。
若与主营货物的生产、批发或者零售的单位和个体工商户按不含税价签订合同,虽然取得的进项数额看似会多4%,但因为增值税是流转税,实际税负随流转链条转移给下游企业,按不含税价签订合同除非双方约定税款由销售方承担,否则无论是与主营货物还是主营服务的企业交易,实际税负都是由购买方承担,那么在购买方愿意自行承担实际税负的时候,另外要考虑的是资金的占用问题,因为支付款项的日期与缴纳增值税之间存在时间差,例如月初支付给供应商的增值税税款所取得的进项税额,必须等到本企业申报缴纳增值税时才能抵扣销项税额,因此此情形下需考虑的是企业当前的现金流状况。
综上所述,无论是建筑服务业还是非建筑服务业,混合销售与兼营的区分都十分重要,但现行法律规定并未对两者做出更为细致的区分,即使在财政部新公布的《中华人民共和国增值税法(征求意见稿)》中也只是沿用旧规,未见对两者做出更为详细的界定。实践中存在很多难以区分的销售行为,区分两者的目的并不是说一定要完全避开混合销售,企业应该根据自身业务范围合理选择主营业务,提高会计核算水平,避免不必要的税收负担,同时选择合理的交易方式来降低税收负担。