首页
关于宝城
法律服务
律师团队
新闻中心
律所党建
荣誉资质
在线留言
联系我们
首页
返回
新闻中心
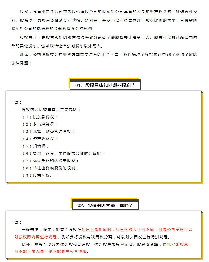
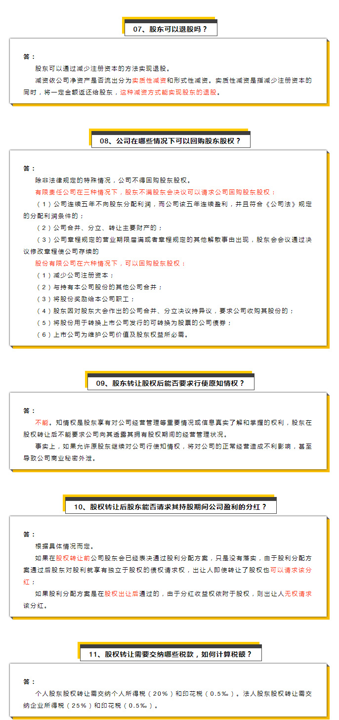
说法论道 | 公司股权转让的35个关键问题
上一页:
说法论道 | 建设工程优先受偿权性质之理论探析
下一页:
说法论道|股权转让的常见涉税风险
电话:
075523202819
邮件
地图
分享
留言
广东宝城律师事务所@版权所有
宝城动态
说法论道
以案说法
宝城党建
宝城业绩
宝城杂志