首页 返回 新闻中心

“新型肺炎”流行期间劳动者权益保障指南

​      本次新型冠状病毒感染的肺炎疫情,引发全社会广泛关注。各级政府积极采取行动,人社部、卫健委、财政部等陆续发布《关于因履行工作职责感染新型冠状病毒肺炎的医护及相关工作人员有关保障问题的通知》(人社部函〔2020〕11号)、《关于妥善处理新型冠状病毒感染的肺炎疫情防控期间劳动关系问题的通知》(人社厅发明电〔2020〕5号)、《关于新型冠状病毒感染肺炎疫情防控经费有关保障政策的通知》(财社〔2020〕2号)等一系列规范性文件,对疫情防控期间医护人员、职工被隔离期间工资发放、医疗待遇以及劳动合同处理等重要劳动用工问题进行了规范。北京、广东、重庆、黑龙江等多地发布了应对疫情做好劳动关系相关工作的通知。为疫情防控提供了强有力的政策保障。

       为帮助医护人员及其他劳动者合法权益保障,助力疫情防控工作,本所圳法团队特梳理“新型肺炎”流行期间医护及相关工作人员、其他劳动者劳动保障政策措施,供社会各界人士参阅。

 

 

一、医护及相关工作人员的特别保障

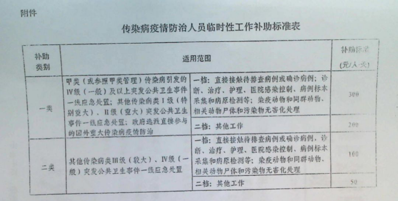
(一)临时性工作补助

       参加防治工作的医务人员和防疫工作者发放临时性工作补助,中央财政按照规定的标准安排经费。

       河南、黑龙江、四川等地已出台的具体补助标准大都参照《人力资源社会保障部 财政部关于建立传染病疫情防治人员临时性工作补助的通知》(人社部规〔2016〕4 号)有关规定,按照一类补助标准,对于直接接触待排查病例或确诊病例,诊断、治疗、护理、医院感染控制、病例标本采集和病原检测等工作相关人员,按照每人每天300元予以补助;对于参加疫情防控的其他医务人员和防疫工作者,按照每人每天200元予以补助。最终具体补助标准以各省、市通知为准。

 

       规定:《关于新型冠状病毒感染肺炎疫情防控经费有关保障政策的通知》(财社〔2020〕2号)规定,参加防治工作的医务人员和防疫工作者发放临时性工作补助,中央财政按照规定的标准安排经费。

​ 

 

(二)工伤认定

       在新型冠状病毒肺炎预防和救治工作中,医护及相关工作人员因履行工作职责,感染新型冠状病毒肺炎或因感染新型冠状病毒肺炎死亡的,应认定为工伤,依法享受工伤保险待遇。

 

       规定:人社部、财政部、卫健委联合发布的《关于因履行工作职责感染新型冠状病毒肺炎的医护及相关工作人员有关保障问题的通知》(人社部函〔2020〕11号)规定:“在新型冠状病毒肺炎预防和救治工作中,医护及相关工作人员因履行工作职责,感染新型冠状病毒肺炎或因感染新型冠状病毒肺炎死亡的,应认定为工伤,依法享受工伤保险待遇。

       已参加工伤保险的上述工作人员发生的相关费用,由工伤保险基金和单位按工伤保险有关规定支付;未参加工伤保险的,由用人单位按照法定标准支付,财政补助单位因此发生的费用,由同级财政予以补助。”

 

(三)加班费用

      对于实行综合计算工时制的医护人员、职工被安排加班,在一个工资支付周期内超过法定工作时间的,应当按照不低于劳动者小时工资的150%支付加班工资;单位在法定休假节日安排劳动者工作的,按不低于劳动者日或小时工资的300%支付加班工资。

 

       规定:根据《劳动法》第四十四条规定:“有下列情形之一的,用人单位应当按照下列标准支付高于劳动者正常工作时间工资的工资报酬:(一)安排劳动者延长工作时间的,支付不低于工资的百分之一百五十的工资报酬;(二)休息日安排劳动者工作又不能安排补休的,支付不低于工资的百分之二百的工资报酬;(三)法定休假日安排劳动者工作的,支付不低于工资的百分之三百的工资报酬。”

       《国务院关于职工工作时间的规定》第五条规定:“因工作性质或者生产特点的限制,不能实行每日工作8小时、每周工作40小时标准工时制度的,按照国家有关规定,可以实行其他工作和休息办法。”

 

 

二、其他劳动者的劳动权益保障

 

(一)劳动合同

       劳动合同期满,经隔离观察排除是病人或疑似病人的,劳动合同可以终止;被确诊为肺炎患者接受治疗时,其劳动合同不能终止。即,劳动合同期限顺延至职工医疗期期满、医学观察期期满、隔离期期满或者政府采取的紧急措施结束。

       对新型冠状病毒感染的肺炎患者、疑似病人、密切接触者在其隔离治疗期间或医学观察期间以及因政府实施隔离措施或采取其他紧急措施导致不能提供正常劳动的企业职工,不得依据劳动合同法第四十条、四十一条与职工解除劳动合同。

 

       规定:《劳动合同法》第四十五条规定:“劳动合同期满,有本法第四十二条规定情形之一的,劳动合同应当续延至相应的情形消失时终止。但是,本法第四十二条第二项规定丧失或者部分丧失劳动能力劳动者的劳动合同的终止,按照国家有关工伤保险的规定执行。”

      《关于妥善处理新型冠状病毒感染的肺炎疫情防控期间劳动关系问题的通知》(人社厅发明电〔2020〕5号)规定:“对新型冠状病毒感染的肺炎患者、疑似病人、密切接触者在其隔离治疗期间或医学观察期间以及因政府实施隔离措施或采取其他紧急措施导致不能提供正常劳动的企业职工,企业应当支付职工在此期间的工作报酬,并不得依据劳动合同法第四十条、四十一条与职工解除劳动合同。在此期间,劳动合同到期的,分别顺延至职工医疗期期满、医学观察期期满、隔离期期满或者政府采取的紧急措施结束。”

 

(二)工资发放

       对新型冠状病毒感染的肺炎患者、疑似病人、密切接触者在其隔离治疗期间或医学观察期间以及因政府实施隔离措施或采取其他紧急措施导致不能提供正常劳动的职工,企业应当视同提供正常劳动并支付职工正常工作时间工资。即。劳动者视为正常出勤,由单位正常发放工资,相关的奖金、津贴、补贴等不受影响。

       职工被隔离期间被确诊为新型冠状病毒感染的肺炎患者或其他疾病需要治疗时,享受医疗期的有关待遇。

       国务院办公厅于1月27日宣布延长2020年春节假期3天至2月2日,此次延长假期3天,其实质是为了避免人员聚焦防控疫情发展,因此3天休假的,所在单位不得停止支付其隔离期间的工作报酬。若3天工作的,所在单位应安排补休,未休假期的工资报酬应按照有关政策保障落实。

 

       规定:人社部《关于妥善处理新型冠状病毒感染的肺炎疫情防控期间劳动关系问题的通知》(人社厅发明电〔2020〕5号)规定:“一、对新型冠状病毒感染的肺炎患者、疑似病人、密切接触者在其隔离治疗期间或医学观察期间以及因政府实施隔离措施或采取其他紧急措施导致不能提供正常劳动的企业职工,企业应当支付职工在此期间的工作报酬……”

      《广东省人力资源和社会保障厅关于积极应对新型冠状病毒肺炎疫情做好劳动关系相关工作的通知》规定:“二、保障职工工资报酬权益。对新型冠状病毒感染的肺炎患者、疑似病人、密切接触者在其隔离治疗期间或医学观察期间以及因政府实施隔离措施或采取其他紧急措施导致不能提供正常劳动的职工,企业应当视同提供正常劳动并支付职工正常工作时间工资。”

       国务院办公厅27日发布关于延长2020年春节假期的通知(国办发明电〔2020〕1号)规定:“一、延长2020年春节假期至2月2日(农历正月初九,星期日),2月3日(星期一)起正常上班。······三、因疫情防控不能休假的职工,应根据《中华人民共和国劳动法》规定安排补休,未休假期的工资报酬应按照有关政策保障落实。”

 

(三)医疗费用

       新型肺炎患者在基本医保、大病保险、医疗救助等按规定支付后,个人负担部分由中央和地方财政给予补助。

       国家医疗保障局表示将进一步针对确诊病人建立的综合保障政策覆盖范围扩大到卫生健康委诊疗指南明确的疑似病人,免除疑似病人个人负担。

 

       规定:《关于新型冠状病毒感染肺炎疫情防控经费有关保障政策的通知》(财社〔2020〕2号)规定:“一是落实患者救治费用补助政策,对于确诊患者发生的医疗费用,在基本医保、大病保险、医疗救助等按规定支付后,个人负担部分由中央和地方财政给予补助。”

       据国家医疗保障局官方微信1月27日发布消息,将进一步研究加强患者医疗救治费用保障工作,抓实抓细,确保患者决不因费用问题耽误救治。国家医保局将疫情应对作为当前最主要工作,决定成立新型冠状病毒感染肺炎疫情防控领导小组,进一步完善工作机制,加强沟通协作。一是会同财政部将此前针对确诊病人建立的综合保障政策覆盖范围扩大到卫生健康委诊疗指南明确的疑似病人,免除疑似病人个人负担。二是要求地方医保部门针对定点救治医疗机构单独安排疫情防控预算额度,预先拨付供其周转使用,减轻垫付压力。三是明确异地就医医保支付费用由就医地医保部门垫付,疫情结束后全国统一组织清算,个人负担部分由就医地制定财政补助政策并安排资金。四是对疫情防控急需的药品耗材,若省级招采平台不能及时供应,可由医疗机构网下采购应急使用。

 

(四)停产停工期间待遇

       因疫情影响,企业停工停产的,企业应按规定的标准支付职工工资或生活费。

 

       规定:《关于妥善处理新型冠状病毒感染的肺炎疫情防控期间劳动关系问题的通知》(人社厅发明电[2020]5号)规定:“企业停工停产在一个工资支付周期内的,企业应按劳动合同规定的标准支付职工工资。超过一个工资支付周期的,若职工提供了正常劳动,企业支付给职工的工资不得低于当地最低工资标准。职工没有提供正常劳动的,企业应当发放生活费,生活费标准按各省、自治区、直辖市规定的办法执行。”

 

(五)因疫情未及时返工

       对于因疫情未及时返粤复工的职工,经与职工协商一致,企业可以优先考虑安排职工带薪年休假。

 

       规定:《广东省人力资源和社会保障厅关于积极应对新型冠状病毒肺炎疫情做好劳动关系相关工作的通知》规定:“三、合理安排未返粤复工职工休息休假。对于因疫情未及时返粤复工的职工,经与职工协商一致,企业可以优先考虑安排职工带薪年休假。其中,职工累计工作已满1年不满10年的,年休假5天;已满10年不满20年的,年休假10天;已满20年的,年休假15天。职工在带薪年休假期间享受与正常工作期间相同的工资收入。”

 

 

      作者:谭甦,圳法团队成员,毕业于西南政法大学法学专业,法学学士学位。为团队多家行政机关提供常年法律服务和专项法律服务。专业方向为劳动法、房地产、规划土地监察、行政执法等。

 

电话: 075523202819
广东宝城律师事务所@版权所有